For a better experience on Michael Wills Update Your Browser
5,000,000+
TV customers
1,180,000+
customers experienced a TV issue
1,000+
Bookings per year
HCOM
my-role

My Role

I was hired at Virgin Media due to my expertise in being able to design commercial digital products in an end to end design process. Having had experience in working across large teams and also being capable of conducting pieces of research, the usage and contributing towards a design system and along with communicating with large groups of stakeholders and management.

My role at Virgin Media was to help change a mindset of Virgin customers who choose to call up once they have a TV related issue rather than come to the website to resolve it. This involved improving the general experience on the help pages along with trying to automate as much of the issues as possible at a service level.

HCOM
Problem Statement

Problem statement

Virgin Media spend millions every year on call centres related to their customers issues when using their products and equipment. My task, along with the multi-disciplinary team was to help reduce the call volume as much as possible, specifically within their TV sector.

1
To work closely with the customer service team to ensure everything was customer centric.
2
To use data from the business to clarify all of my design decisions.
3
To ensure everything designed was structured around the design system to meet brand and product consistency.
4
To collaborate with multiple stakeholders to ensure the business needs and direction are still underpinned.
The Process

Discovery

Myself along with all of my team members were all hired at the same time. This meant we started on the project from it’s first existence. Therefore we conducted a thorough discovery period of talking to knowledgeable people around the business to understand specifically how we could make the most impact.

1
The usage of customer research

A large amount of customer research had already been done which was supplied to me to look through and help my team understand the key measurements we should be focusing on.

crm-cc-journey-map
The buckets that customers have issues with
Based on conversations with the customer service team the research of how customers complain about TV issues were able to be put into 5 key buckets, being: Device offline, Provisioning, Network stability, Error Codes and Loss of picture / sound.
How issues could be addressed
How issues could be addressed
After talking with many customers they were able to give recommendations how they felt the key issues could be resolved.
Drilling deeper into the issues
Drilling deeper into the issues
As well as an overall buckets list we were given a detailed and drilled down list of common customer problems and different ways these could be resolved from over the phone, self diagnose to online.
consolidate
How issues could be resolved
Along with how issues could be addressed, we also mapped whether the 5 key buckets could be solved through a technical, design or call journey.
2
Customer Personas

Virgin Media already had a set of 5 key personas that they targeted and built most of their product and service around. This is what I would use to shape my design work.

digital-tribes
savvy-customisers
digital-newbies
mobile-minimalists
device-enthusiasts
competitor-undraw-purple

Competitor breakdown

Virgin Media is the leading broadband provider and one of the leading TV providers in the UK. Therefore there are many credible competitors which I did an extensive teardown on each of them to understand trends, features and styles we could use also.

See the full board of work in Miro SEE BOARD
website-setup-undraw-purple

The process

Below are some of the steps and processes used when producing any design work for Virgin Media. These helped maintain a collaborative approach within the team and align everybody.

cust-service
Customer service team workshop
This shows the outcome of a meeting which I ran with the customer service team to go through all of potential steps for a feature. This included what considerations needed to be met to make it as customer centric as possible.
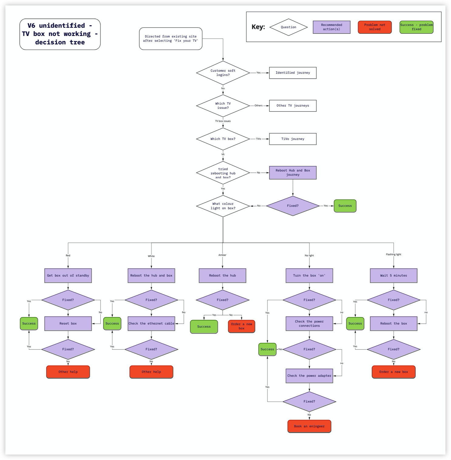
decision-trees
Decision trees
I mapped out decision trees which would allow developers to have a better understanding of the journey for a path. We would use these for estimations and scoping out the feature.
Design system usage
Everything that was produced for UI design was taken from the Virgin design system. All designers contributed towards the design system by presenting their proposal to the team which would then be critiqued and potentially added.
Portfolio-1
Portfolio-1
Portfolio-1
Portfolio-1
Portfolio-1
Portfolio-1
Portfolio-1
deliverables-undraw-purple-vm

Deliverables

The design deliverables for this project were to produce all of the 100s of different resolution paths for TV related issues. Many of the resolution paths would need to be user tested to confirm the designs functionality. All designs were mobile first although everything had to be scalable and dynamically designed.

internet-error-code
mock-full
broadjourney
broadjourney
learnings-undraw-purple-vm

Learnings

In every sprint I tried to test at least one journey or problem which needed clarifying. We used user zoom as the testing software. Below is one of the more detailed tests I ran which you can play with the prototype and download the results to further understand it.

Find out more

Got an interesting project and would like to work on it with me?